以下の情報は原稿作成時点のものです。現在の正確な情報については各学校にお問い合わせください。

入試のポイント

合格のチャンスが広がる多彩な入試制度!入試特別奨学金制度や特待生制度も充実。

メイン画像

さまざまな方式が揃った大手前の入試制度。入試期間も長期にわたり、入試成績に応じての奨学金・特待生制度なども充実。多彩な入試制度の特長をしっかりと見極めてください。

総合型選抜入試

サブ画像H

入試のポイント【総合型選抜入試】
●英語方式
英語で授業を行う科目群を履修し、海外大学・大学院への留学・卒業をめざす、あるいは将来、英語を使った職
業に就くことをめざす受験生のための方式です。面談は英語で行います。
●国際日本学部 英語方式
英語で授業を行う科目群を履修し、日本の「歴史」「文化」「文学」「言語」をグローバルな視点から掘り下げ、自身の経験を生かすことで、日本社会のあり方を再構築する知見を身につけることをめざす方のための入試です。面談は英語で課題の記載内容をベースに実施し、具体的な学修意欲を評価します。
●建築・インテリアデザイン専攻方式
建築&芸術学部で建築やインテリアデザインを専攻し、建築士をめざす受験生のための方式です。
●作品発表方式
エントリーシート・課題・面談に加え、受験生の作品を評価する方式です。受験生がこれまで制作した自慢の作品や、作品写真などの資料を持参して面談の場でアピールしてください。
●特技方式
高校卒業までに取り組んだ課外活動・資格取得などの特技・実績を重視する方式です。

※詳しい情報は、本学ホームページまたは、2026年度学生募集要項でご確認ください。

学校推薦型選抜入試 公募方式、一般選抜入試、大学入学共通テスト利用入試

サブ画像H

※詳しい情報は、本学ホームページまたは、2026年度学生募集要項でご確認ください。

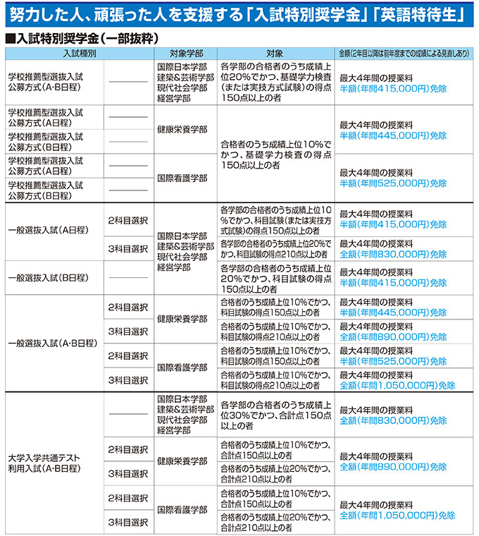
奨学金・特待生について

「学校推薦型選抜入試 公募方式」や「一般選抜入試」、「大学入学共通テスト利用入試」で合格した人のうち成績上位者は、最大4年間の授業料が全額または半額免除に。また英語特待生により、英語の得点が85点以上の合格者全員に授業料最大4年間全額免除のチャンスも。

サブ画像H

【英語特待生】
対象学部/(国際日本学部、建築&芸術学部、現代社会学部、経営学部)
入試種別/学校推薦型選抜入試、公募方式(A・B日程)、一般選抜入試(A・B日程)
英語85点以上の合格者全員に最大4年間の授業料全額[年間830,000円]を免除します。

※2年目以降は、前年度までの成績による見直しあり。
※詳しい情報は、本学ホームページまたは、2026年度学生募集要項でご確認ください。